一直以来,金融都是留学生申请的热门专业,毕竟毕业后的高薪工作是真的很吸引人,对于想要去澳洲留学的小伙伴来说,澳洲排名靠前的金融专业尤其受追捧。相应的,竞争也是十分激烈,那么要达到怎样的要求,才能申请到澳洲高排名的金融专业呢?金融专业世界排名靠前的院校又是哪些呢? 金融专业澳洲大学排名 在2023年会计与金融专业世界排名...
This image taken on Sept. 25, 2018 by NASA’s space is the final of ’s full field of view the of fuel ended the work of this - . NASA’s space may be...
法国外交部长勒德里安将这一不同寻常的行为形容为 “背后捅刀子”。这表明美国为了孤注一掷对抗竞争对手,已经可以不择手段到牺牲重要盟友。 不过,尽管几艘核潜艇可能确实会使北京的决策复杂化,但它们改变不了大局。对澳大利亚来说,平衡术可能太难学,从历史上看,澳大利亚士兵大多是作为喽啰去打“大哥”的仗。 这一次,莫里森政府显然已...
今天的有点拗口 Life is not about just by, life is about ever , one on top of , and real, value in each . A stone on the does a great job of just by. You, on t...
1 背景近年来不断高涨的银行业高管薪酬刺激着社会的神经,也引起了国家决策层的强烈关注。2009 年4 月,财政部下发 《关于国有金融机构 2008 年度高管人员薪酬分配有关问题的通知》,规定国有金融机构 2008 年度高管人员薪酬按不高于 2007 年度薪酬 90%的原则确定等。2010 年 2 月,财政部颁布《中央...
信息论与编码 学分:3学分 先修课程:实分析与微积分;向量、几何与线性代数;多元微积分与向量分析 课程简介: 信息论与编码产生于有效而可靠的通信问题中,是研究信息的产生、获取、度量、变换、传输、处理、识别及其应用的重要基础学科。通过本课程的学习,使信计专业的学生对信息理论有一个比较全面和系统的了解,掌握信息论的基本概念...
II II - 15, 2020 To the , is one of a kind, and we’re to sure that those of you who love this like we do have a home here for many years to come. With...
《微机原理及应用》教材课后习题及答案《微机原理及应用》习题答案第一章?1.11 请完成下列数制转换:(1) 将 174.66d转换为相应的二进制和十六进制形式。(2)将 1.转换为对应的十进制和十六进制形式。(3)将 f18a6.6h 转换为对应的二进制和十进制形式。答:174.=ae.ah1.=2283.=8eb。。...
"fill with" 强调将某物放入另一物体的内部,使其充满其中;"full of" 强调某物已经充满,含有大量的某种物质或品质。在具体语境中,"fill with" 通常描述正在进行的动作,表示正在将某物装满;而 "full of" 则描述状态,表示某物已经充满。 大家可以先看下面的表格了解一下 fill with...
从释义,用法,使用环境,形象和影响范围五个维度分析Full of 和full with的区别,详细内容如下。 1. 释义区别: - Full of:表示“充满,充溢”,指某物或某人内部充满了某种特质、情感或特定内容。 - Full with:该用法不准确,应为"full of"。 例句: - The room was...
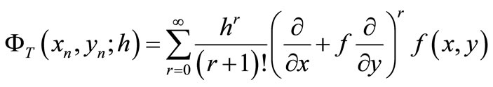
1. The of Runge-Kutta is now on the . , given an value (IVP), are with the of of in each stage for a given . , multi- Runge-Kutta up to...
川北医学院专项工作组7月17日通报:近日,学校学生罗某某的科研情况受到部分网友关注。学校高度重视,立即成立专项工作组开展调查核实。现将相关情况通报如下。经Web of Science检索查询,罗某某已发表的7篇论文,包括以第一作者在Frontiers in Nutrition发表article(研究论文)1篇、在Fro...
张国立姜文甄子丹前妻曝光:明星家庭背后不为人知的辛酸
张国立姜文甄子丹前妻曝光:儿子是污点,干女儿争光
中国钢铁股票代码601005 重庆钢铁获宝武集团批复
网购怀孕B超单骗婚案曝光,定制逼真报告单竟如此简单?
AI预测胎儿长相服务走红,怀孕24周四维彩超图成关键
春季火灾防控:渝消蓝盾讲师团深入多地开展安全培训
电路板上key是什么意思?一篇文章看懂按键模块作用
论文数据出错别慌,联系编辑这样改最稳妥
张国立演艺路坎坷却总能逢凶化吉,生活中却有憋屈难题
如何让服务器自动下载网页图片并替换链接,超简单三步搞定
中科创投昆仑(新疆)能源有限公司何时上市及业务范围
钢铁股代码大全:88家上市公司名单一览
杭州文海实验多名学生流鼻血,官方连夜成立联合工作组彻查工厂排放
万茜颜值进阶史:从青涩到“清冷系天花板”的蜕变之路
杨少华遗体告别仪式:亲友送别,赵本山送花圈,杨威杨议忙后事
长江商学院自创办第一天起 始终以为中国和世界培养一批具有全球视野
深圳南山区“美澳口腔”诊所“跑路”风波:数百患者维权,交款种牙却陷入困境
“超级工程”渐行渐近,重庆破局,宜昌“躺赢”?
国务院总理李强在天津出席2025年夏季达沃斯论坛工商界代表座谈会
电脑恢复出厂设置步骤详解:备份数据及各操作要点
首份2025年中报周二亮相,12家公司净利润预增超10倍,华银电力暂居榜首
十三岁的星辰:云南女孩侯静怡短暂而明亮的一生
广州英华思力足球俱乐部翻译徐进遭日籍教练霸凌猝死,家属讨公道
巨子生物“变卦”背后:胶原蛋白检测风波与医美巨头商战