梦想世界3手游传承“梦想世界”15年经典ip,独创策略回合战斗体系,猛巧普三系招式循环克制,成功预判打出最完美的技能效果;精心设计的招式动作,拳拳到肉的技能打击感,带你领略不一样的魅力,轻松易做的日常任务,随时随地抽出些许闲暇时间即可完成,寻找合适的战友与你一起战巨兽、闯梦境,还有丰富的PVP活动等你来体验。 游戏画面...
Java的Fork/Join框架是一种强大的并行计算工具,它通过将任务分解为更小的子任务并利用多核处理器并行执行这些子任务,从而显著提高应用程序的性能。以下是对该框架的详细解析: 一、Fork/Join框架概述 Fork/Join框架是Java 7引入的一个并行计算框架,它特别适合处理可以递归分解为更小子任务的问题。该...
作为 套餐的一部分, 项目管理软件程序,能够很好的协助项目经理发展计划、为任务分配资源、跟踪进度、管理预算和分析工作量,大大提高工作效率,思维导图充分认识到这一点,在不断地改进中逐渐将 融入到软件里,给用户提供了更多的体验平台,本文将详细介绍如何在中使用 。 在中使用 ,前提是系统上必须安装了 2003或更高版本才能...
在基于 RAG(检索增强生成)的大语言模型应用中,文本分块是至关重要的预处理步骤。虽然固定大小、递归、语义、基于文档和智能体分块等基础策略已被广泛应用,但一些高级技术可以显著提升检索精度、上下文保留能力和特定任务的性能表现。 本文将通过真实案例、实现要点和可视化图解,全面解析 9 种高级文本分块策略,帮助你根据具体场景...
在游戏中,玩家等级达到20级时,就可以加入阵营。各位暗黑黎明2的勇士可以选择自己喜欢的阵营加入,维护自己阵营的使命对抗到底!下面18183小编就来带大家看看暗黑黎明2游戏中的阵营玩法。 加入阵营 在“凛夜城”地图,点击【阵营接引人】NPC,即可选择加入阵营。可以达到等级后,完成对应主线任务引导,到达NPC选择心仪阵营。...
【】8月19日消息,百度文库联合百度网盘通用Agent .0全端正式上线,不仅在文库web端,在手机端上也可以随时随地使用。 今年4月百度 2025开发者大会上,百度文库、百度网盘就推出内容操作系统沧舟OS,并基于该系统推出.0版本。 此次升级的.0在交互和能力上都更强了: 1、可指挥超100个专家Agent同时干活,...
任务栏不见了怎么办?任务栏消失是一个常见的现象,因为任务栏特别重要,任务栏消失以后,许多网民会不知所措。如果你是临时出现这样的问题可以尝试按win就是ctrl和alt当中的那个+D键尝试让它还原或者重起如果不是临时的问题那么应该是任务栏被隐藏了可以试试看把鼠标移动桌面底下看看任务栏会不会出来如果不出来的话可以点住底下任...
现如今的互联网你只要有手机你什么都能学习。如果你还不知道去学习赚钱你还能做什么?对于现如今用互联网赚钱的人至少有1亿人,你是其中之一吗?有可能你现在只是用手机看小说、看新闻、打游戏。就是因为你没有好好的研究下你的手机,能给你带来财富的东西。我觉得你还是好好的重视你手上的这个东西吧,这个是能够养家的,是可以给你带来财富...
本文目录一览:剑网3中立阵营如何刷才能把浩气盟声望刷到友好? 1、在剑三中立状态下,想要提升与恶人谷和浩气盟的声望,可以通过完成特定任务来实现。金水镇和枫华谷分别设有与浩气和恶人相关的声望任务,这些任务不仅能帮助你提升声望,还能让你获得一定的奖励。 2、想从中立到友好的话就去打荻花宫稻香村和日轮山城副本,BOSS掉的隐...
本文目录一览1,剑网三恶人谷的声望怎么刷啊除了交物资的要的是日常或者是任务 您好:您好,目前只能通过交书的方式增加声望。期望我的回答可以帮助到您^_^!,望采纳。 这个有点难噢 不过杀对方阵营那个什么浩气盟的可以长 还有就是长安城译站旁边有很多恶人谷的npc头上有蓝书的 他们可以让你捐东西 给你声望 不过那些东西挺难弄...
**赤毒在哪里刷** 在这款科幻题材的动作冒险游戏中,赤毒作为一种重要的资源,一直受到玩家们的广泛关注。赤毒不仅可用于制作强大的武器和装备,还能解锁一系列独特的技能和功能。那么,赤毒究竟在哪里可以刷到呢?以下是几种主要的获取途径。 **一、赤毒要塞的任务** 赤毒要塞是赤毒资源的主要来源地之一。玩家可以通过完成位于要塞...
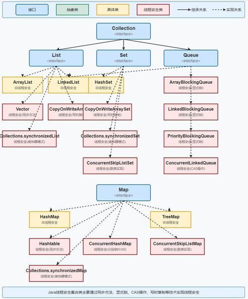
多进程、多线程、协程典型示例解析(最新推荐) 更新时间:2025年05月19日 14:25:14 作者:漫谈网络 这篇文章主要介绍了多进程、多线程、协程典型示例解析(最新推荐),本文通过实例代码给大家介绍的非常详细,对大家的学习或工作具有一定的参考借鉴价值,需要的朋友可以参考下 一、(多进程)1. 模块简介2. 案...
“ 随着银行业经营压力越来越大,竞争越来越激烈,支行行长正在退化成银行里面的‘顶级牛马’,支行行长这个曾经的‘香饽饽’,已经变成了‘烫手山芋’。”那个曾经让银行人梦寐以求的支行行长职位,如今正变成无人问津的烫手山芋。“每次去分行开会,就像上战场一样,心里充满了恐惧。一旦业绩不好,感觉自己就像犯了天大的错误,领...
本文主要介绍了以下10款工作管理软件:、、钉钉、企业微信、飞书、云之家、明道云、、今目标、Asana。 在现代职场中,选择一款合适的工作管理软件成了提升效率的关键。然而,面对市面上众多的选项,可能会让人感到无从下手。本篇文章中,我将详解10款优质的工作管理软件,分享它们的核心功能、优劣势以及最新趋势。希望我的经验能帮助...
Think Queue 是 官方提供的一个消息队列服务,是专门支持队列服务的扩展包。Think Queue 消息队列适用于大并发或返回结果时间比较长且需要批量操作的第三方接口,可用于短信发送、邮件发送、APP推送。Think Queue 消息队列可进行发布、获取、执行、删除、重发、失败处理、延迟执行、超时控制等操作。...
张国立姜文甄子丹前妻曝光:明星家庭背后不为人知的辛酸
张国立姜文甄子丹前妻曝光:儿子是污点,干女儿争光
中国钢铁股票代码601005 重庆钢铁获宝武集团批复
网购怀孕B超单骗婚案曝光,定制逼真报告单竟如此简单?
AI预测胎儿长相服务走红,怀孕24周四维彩超图成关键
春季火灾防控:渝消蓝盾讲师团深入多地开展安全培训
电路板上key是什么意思?一篇文章看懂按键模块作用
论文数据出错别慌,联系编辑这样改最稳妥
张国立演艺路坎坷却总能逢凶化吉,生活中却有憋屈难题
如何让服务器自动下载网页图片并替换链接,超简单三步搞定
中科创投昆仑(新疆)能源有限公司何时上市及业务范围
钢铁股代码大全:88家上市公司名单一览
杭州文海实验多名学生流鼻血,官方连夜成立联合工作组彻查工厂排放
万茜颜值进阶史:从青涩到“清冷系天花板”的蜕变之路
杨少华遗体告别仪式:亲友送别,赵本山送花圈,杨威杨议忙后事
长江商学院自创办第一天起 始终以为中国和世界培养一批具有全球视野
深圳南山区“美澳口腔”诊所“跑路”风波:数百患者维权,交款种牙却陷入困境
“超级工程”渐行渐近,重庆破局,宜昌“躺赢”?
国务院总理李强在天津出席2025年夏季达沃斯论坛工商界代表座谈会
电脑恢复出厂设置步骤详解:备份数据及各操作要点
首份2025年中报周二亮相,12家公司净利润预增超10倍,华银电力暂居榜首
十三岁的星辰:云南女孩侯静怡短暂而明亮的一生
广州英华思力足球俱乐部翻译徐进遭日籍教练霸凌猝死,家属讨公道
巨子生物“变卦”背后:胶原蛋白检测风波与医美巨头商战