海南航空控股股份有限公司 募集资金管理制度 第一章 总则 第一条 为规范海南航空控股股份有限公司(以下简称 “公司”)募集资金的管理和使用,提高募集资金的使用效 益,维护全体股东的合法权益,依据《中华人民共和国公 司法》《中华人民共和国证券法》《上市公司证券发行注册 管理办法》《上海证券交易所股票上市规则》(以下简称...
金融机构产品适当性管理办法 (2025年6月5日经金融监管总局2025年第6次局务会议审议通过 2025年 7月11日金融监管总局令2025年第7号公布 自2026年2月1日起施行) 第一章 总 则 第一条 为规范金融机构产品适当性管理,保护金融消费者合法权益,根据《中华人民共和国银行业监督管理法》、《中华人民共和国...
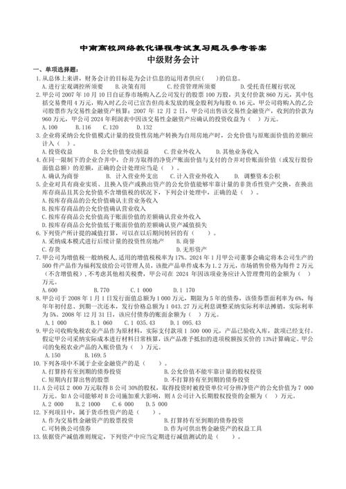
财经法规与会计职业道德试卷及答案 考试时间:分钟总分:分姓名: 一、单项选择题(本题型共20题,每题1分,共20分。每题只有一个正确答案,请从每题的备选答案中选出正确的答案,用鼠标点击相应的选项。) 1.根据《中华人民共和国会计法》的规定,下列各项中,不属于会计机构负责人(会计主管人员)职责的是()。 A.组织编制单位...
事关金融机构与第三方互联网平台的合作贷款问题,再被中国互联网金融协会(以下简称“中国互金协会”)“喊话”。7月11日,北京商报记者获悉,对于贷款网络营销活动,在个人信息保护、信息披露等多个维度,中国互金协会倡议,应约定委托范围、各方权责、金融消费者权益保护、数据安全、违约责任等,尤其要防止数据泄露、被篡改和丢失,且不得...
第十六条 收单机构应当对实体特约商户收单业务进行本地化经营和管理,通过在特约商户及其分支机构所在省(区、市)域内的收单机构或其分支机构提供收单服务,不得跨省(区、市)域开展收单业务。 对于连锁式经营或集团化管理的特约商户,收单机构或经其授权的特约商户所在地的分支机构可与特约商户签订总对总银行卡受理协议,并按照前款规定落...
党政机关公文处理工作条例 第一章 总 则 第一条 为了适应中国共产党机关和国家行政机关(以下简称党政机关)工作需要,推进党政机关公文处理工作科学化、制度化、规范化,制定本条例。 第二条 本条例适用于各级党政机关公文处理工作。 第三条 党政机关公文是党政机关实施领导、履行职能、处理公务的具有特定效力和规范体式的文书,是...
投诉,应当,处理,事项,企业,国家能源局,派出,机构,热线,情况 国家能源局关于印发《12398能源监管热线投诉处理办法》的通知 国家能源局关于印发《12398能源监管热线投诉处理办法》的通知 国能发监管规〔2024〕86号 各司,各派出机构,有关直属事业单位,国家电网有限公司、中国南方电网有限责任公司、内蒙古电力(集...
国务院总理李强日前签署国务院令,公布《住房租赁条例》(以下简称《条例》),自2025年9月15日起施行。《条例》旨在规范住房租赁活动,维护住房租赁活动当事人合法权益,稳定住房租赁关系,促进住房租赁市场高质量发展,推动加快建立租购并举的住房制度。《条例》共7章50条,主要规定了以下内容。一是明确总体要求。强调住房租赁市场...
杭州余杭水务控股集团有限公司(以下简称“余杭水务”)于7月17日下午4时20分发布公告,称经检测,仁和街道、良渚街道的水质已经恢复,用户可以正常使用。在使用前,请用户对“存水”进行排放。然而,公告发布数小时后,仍有大量市民反映家中自来水持续发黄,无法使用。截至7月18日上午11时,市民向江南都市报全媒体记者反映仍是“黄...
我市近日发布《厦门经济特区住房租赁条例(草案送审稿)》面向广大市民和社会各界征求意见该条例旨在促进厦门住房租赁市场发展提升住房租住品质切实保护租赁当事人合法权益我市先后承接了国家住房租赁试点和中央财政支持住房租赁市场发展试点工作,在增加住房租赁市场供给、鼓励专业住房租赁企业运作等方面,取得了一系列具有厦门特色的改革成果...
张国立姜文甄子丹前妻曝光:明星家庭背后不为人知的辛酸
张国立姜文甄子丹前妻曝光:儿子是污点,干女儿争光
中国钢铁股票代码601005 重庆钢铁获宝武集团批复
网购怀孕B超单骗婚案曝光,定制逼真报告单竟如此简单?
AI预测胎儿长相服务走红,怀孕24周四维彩超图成关键
春季火灾防控:渝消蓝盾讲师团深入多地开展安全培训
电路板上key是什么意思?一篇文章看懂按键模块作用
论文数据出错别慌,联系编辑这样改最稳妥
张国立演艺路坎坷却总能逢凶化吉,生活中却有憋屈难题
如何让服务器自动下载网页图片并替换链接,超简单三步搞定
中科创投昆仑(新疆)能源有限公司何时上市及业务范围
钢铁股代码大全:88家上市公司名单一览
杭州文海实验多名学生流鼻血,官方连夜成立联合工作组彻查工厂排放
万茜颜值进阶史:从青涩到“清冷系天花板”的蜕变之路
杨少华遗体告别仪式:亲友送别,赵本山送花圈,杨威杨议忙后事
长江商学院自创办第一天起 始终以为中国和世界培养一批具有全球视野
深圳南山区“美澳口腔”诊所“跑路”风波:数百患者维权,交款种牙却陷入困境
“超级工程”渐行渐近,重庆破局,宜昌“躺赢”?
国务院总理李强在天津出席2025年夏季达沃斯论坛工商界代表座谈会
电脑恢复出厂设置步骤详解:备份数据及各操作要点
首份2025年中报周二亮相,12家公司净利润预增超10倍,华银电力暂居榜首
十三岁的星辰:云南女孩侯静怡短暂而明亮的一生
广州英华思力足球俱乐部翻译徐进遭日籍教练霸凌猝死,家属讨公道
巨子生物“变卦”背后:胶原蛋白检测风波与医美巨头商战