想必大家在win10使用电脑的时候会遇到打开或使用应用时变得非常卡,打开任务管理器一看磁盘使用率竟然高达100%,这是什么原因,这时候又该怎么解决呢?今天小编就来给大家详细说明一下吧。 方法一、关闭家庭服务组 1. 首先右键桌面上的"此电脑"图标,点击"管理"; 2. 在打开的"计算机管理"窗口中找到左侧的"服务"项,...
咱们中老年人现在越来越离不开手机啦!孙子孙女的成长瞬间、和老伙伴们的聚会合影、亲戚朋友的电话号码,全存在手机里。可万一手机不小心丢了、摔坏了,或者不小心点错删了,这些珍贵的回忆和重要的联系方式可就找不回来了,多让人心疼呀! 其实手机备份一点都不难,就像给手机里的宝贝做个“复印件”,存到安全的地方,真出问题了能随时找回来...
微信小程序在我们的生活中越来越普遍了,它们提供了丰富的功能和服务,方便我们完成各种日常任务。很多人可能会问,微信小程序到底怎么打开呢?今天我就带大家详细了解一下这个话题,顺便聊聊小程序的一些使用技巧和注意事项。 首先,打开微信小程序其实非常简单。你只需要确保你的手机上已经安装了微信,并且登录了你的账号。如果你还没有微...
局域网打印机共享怎么设置?如何设置打印机共享? 共享打印前请确认,共享者的电脑和使用者的电脑是在同一个局域网内,同时该局域网是畅通的,并且操作系统最好是相同的。下面来看看时间局域网内打印机共享的设置详细步骤。 一、在带有打印机的电脑上,将打印机共享出去 第一步:首先,确认与共享打印机相连的处于开机状态,而且已经安装过...
有道是“千金难买回头”回头的时候该不该上车,要结合估值判断,关于怎么给指数估值,我常用的软件有很多,今天就用“某顺”来说明一下具体操作方式,希望对大家有用。 1️⃣先找到指数 打开软件后,我们先找到要看估值的指数,找指数的方式很多,可以直接搜索。 2️⃣再找到估值分析 比如沪深300指数,我们找到指数后,直接点击“简...
01U盘写保护原因分析 U盘写保护的问题可能有多种原因。首先,可能是U盘写保护开关开启。这种情况相对罕见,通常只需找到U盘上的开关并将其关闭即可解除写保护。 其次,问题可能源自系统层面。系统工具软件可能修改了注册表,或者用户的不当操作导致U盘逻辑错误,使得系统无法正确识别文件访问地址或赋予操作权限。 最后,U盘的f...
迷雾森林中能见度很低,为各位带来诸多有意思的玩法,让你能够全身心的来进行探索,把控角色的行动来进行竞技对决,这就是《迷失森林》,这是一款暗黑系的逃生手游,你将能够实时稳定的来进行线索的搜集,为各位呈现更多有意思的玩法,让你畅享更多特色主线剧情。 迷失森林特色 1、沉浸在充满危险和困难问题的森林中,收集散落的线索,找到逃...
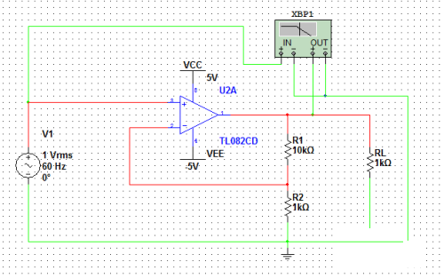
是一款非常实用的电子电路仿真软件,软件功能齐全,提供了一个直观地用户页面,可以轻松地制做电路设计图,并添加元件和连接线,还提供各种电路元件和模型仿真,包含模拟电路、数字电路、混合信号电路等,可以观察电路中电流、电压和功率的改变,并通过波形图、表格和曲线开展分析和评估,满足不同用户的需求,感兴趣的小伙伴赶快下载使用吧!...
张国立姜文甄子丹前妻曝光:明星家庭背后不为人知的辛酸
张国立姜文甄子丹前妻曝光:儿子是污点,干女儿争光
中国钢铁股票代码601005 重庆钢铁获宝武集团批复
网购怀孕B超单骗婚案曝光,定制逼真报告单竟如此简单?
AI预测胎儿长相服务走红,怀孕24周四维彩超图成关键
春季火灾防控:渝消蓝盾讲师团深入多地开展安全培训
电路板上key是什么意思?一篇文章看懂按键模块作用
论文数据出错别慌,联系编辑这样改最稳妥
张国立演艺路坎坷却总能逢凶化吉,生活中却有憋屈难题
如何让服务器自动下载网页图片并替换链接,超简单三步搞定
中科创投昆仑(新疆)能源有限公司何时上市及业务范围
钢铁股代码大全:88家上市公司名单一览
杭州文海实验多名学生流鼻血,官方连夜成立联合工作组彻查工厂排放
万茜颜值进阶史:从青涩到“清冷系天花板”的蜕变之路
杨少华遗体告别仪式:亲友送别,赵本山送花圈,杨威杨议忙后事
长江商学院自创办第一天起 始终以为中国和世界培养一批具有全球视野
深圳南山区“美澳口腔”诊所“跑路”风波:数百患者维权,交款种牙却陷入困境
“超级工程”渐行渐近,重庆破局,宜昌“躺赢”?
国务院总理李强在天津出席2025年夏季达沃斯论坛工商界代表座谈会
电脑恢复出厂设置步骤详解:备份数据及各操作要点
首份2025年中报周二亮相,12家公司净利润预增超10倍,华银电力暂居榜首
十三岁的星辰:云南女孩侯静怡短暂而明亮的一生
广州英华思力足球俱乐部翻译徐进遭日籍教练霸凌猝死,家属讨公道
巨子生物“变卦”背后:胶原蛋白检测风波与医美巨头商战