3月9日上午10:00,北京梅地亚新闻中心,在十三届全国人大一次会议上,人民银行行长周小川在两位副行长的陪同下,参加了他的最后一场“两会”发布会。接受中外媒体采访的周小川,始终保持着儒雅淡定的微笑,仅仅是他的一个小动作,现场的快门声就像雨点一样密集,持续数秒。 根据全国人大公布的议程,3月19日上午将会决定新行长人选。...
刘鹤。 这个细节被披露后,如今已广为流传。不过,事实上在被任命为中财办主任之前,刘鹤作为经济政策核心智囊的角色已经开始凸显。 2011年3月,刘鹤被任命为国务院发展研究中心(以下简称国研中心)党组书记、副主任。在出任这两项新职的同时,他仍继续担任中财办副主任。国研中心是国务院宏观财经政策的核心制定部门,中财办则为中共...
2023年2月1日,全面实行股票发行注册制改革正式启动。这标志着经过4年的试点后,股票发行注册制将正式在全市场推开,开启全面深化资本市场改革的新局面,为资本市场服务高质量发展打开更广阔的空间。 “全面实行股票发行注册制改革,是建设中国特色现代资本市场的重要改革和探索。”对外经济贸易大学国际经济贸易学院金融学系教授江萍说...
2月1日,中国证监会就全面实行股票发行注册制涉及的《首次公开发行股票注册管理办法》(以下统称管理办法)等主要制度规则草案公开征求意见。与科创板、创业板不同的是,主板新股上市前5个交易日不设涨跌幅限制,第6个交易日起,日涨跌幅限制继续保持10%不变。这项制度对市场有何影响?来自相关行业的专家、学者对此进行了解读。 全...
图为四月十日在上海证券交易所拍摄的沪深交易所主板注册制首批企业上市仪式现场。新华社记者 方 喆摄 4月10日,沪深交易所主板注册制首批企业上市仪式在北京、上海、深圳三地连线举行,江盐集团、海森药业、陕西能源等主板注册制首批10家企业正式上市。这标志着股票发行注册制改革全面落地,中国资本市场改革发展迎来又一个重要里程碑...
作 者丨庞溟 编 辑丨陆跃玲 图 源丨图虫 2月1日,中国证监会就全面实行股票发行注册制主要制度规则向社会公开征求意见。证监会有关部门负责人就全面实行股票发行注册制答记者问时表示,根据党中央、国务院决策部署,证监会采取试点先行、先增量后存量、逐步推开的改革路径,先后在科创板、创业板和北京证券交易所试点注册制,推进一揽...
公告编号:2015-075 证券代码: 证券简称:华信 5 主办券商:招商证券 武汉华信高新技术股份有限公司关于股权分置改革方案股东沟通与协商结果的公告 本公司及董事会全体成员保证公告内容的真实、准确和完整,没有虚假记载、误导性陈述或者重大遗漏,并对其内容的真实性、准确性和完整性承担个别及连带法律责任。 特别提示:...
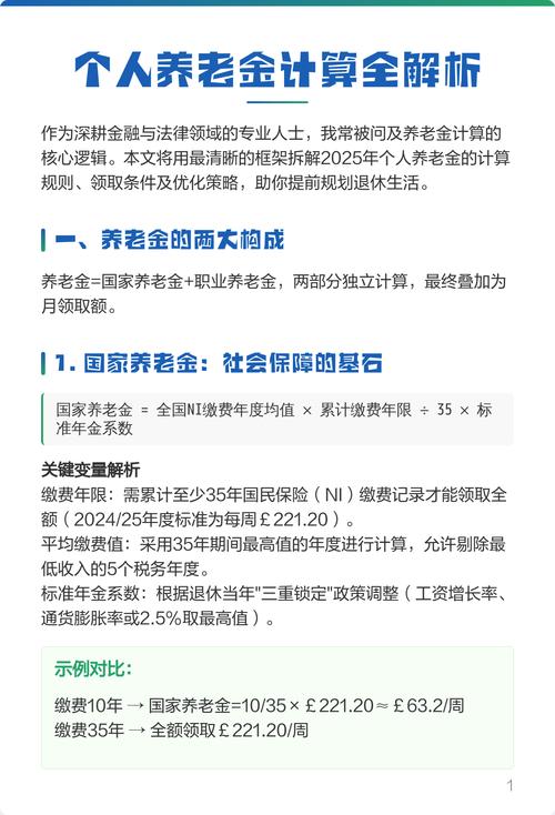
第二类:“中人”——改革中过渡,算法最复杂 “中人”是三类里最特殊的,指的是2014年10月1日之前参加工作,之后退休的人员。他们赶上了改革,既要算改革前的“视同缴费年限”,又要算改革后的“实际缴费年限”,养老金是“新老办法对比,保低限高”,算法最复杂,但也是政策重点保障的群体。 现在“中人”的养老金主要由三部分构成,...
《关于深入实施“人工智能+”行动的意见》今天发布。为何要出台这份文件?“人工智能+”将给生产生活带来哪些变化?我们采访了国家发展改革委参与文件起草的专家。专家表示,深入实施“人工智能+”行动,主要是为了推动人工智能与经济社会各行业各领域广泛深度融合,有助于提高全要素生产率,对于加速打造新质生产力、更好地服务中国式现代化...
8月18日,沪指突破2021年2月18日盘中创下的3731.69点高点,创下自2015年8月20日之后的新高。至此,沪指从2025年4月7日盘中探底至3040.69点开始,上涨幅度已高达22.72%。值得注意的是,同期深成指的涨幅已近30%,创指涨幅则达到惊人的47%。从个股上看,截至发稿时超4000股上涨,市场呈现普...
【专业配资炒股】近日,娃哈哈深陷“砍掉年销低于300万元经销商”的风波,引发市场广泛关注。面对舆论的猜测与部分经销商的控诉,娃哈哈集团于8月11日回应称,此举是基于市场策略的正常动态优化,并非针对特定规模客户。然而,这起风波的背后,是创始人宗庆后之女宗馥莉上任后,对娃哈哈庞大而传统的销售体系发起的一场深刻而剧烈的改革。...
八一又至,人民军队迎来建军98周年。98载,人民军队在党的坚强领导下,浴血奋战,披荆斩棘,从胜利走向胜利。2027年,建军百年奋斗目标就在前方。全军官兵团结一心,攻坚克难,行进在充满光荣和梦想的伟大征程上。(一)初夏,延安,王家坪革命旧址。一群年轻的官兵来到这里“寻根”——我们从哪里来,要到哪里去;今天,我们靠什么保持...
厦门萤点网络科技8月1日讯,国家发展改革委今日上午10时召开国家发展改革委新闻发布会,解读当前经济形势和经济工作。以下为要点:国家发改委:第四批690亿元消费品以旧换新资金将于10月下达国家发展改革委政策研究室主任、新闻发言人蒋毅表示,今年第三批690亿元支持消费品以旧换新的超长期特别国债资金已全部下达完毕,并将于10...
据伊朗学生通讯社7月28日报道,伊朗议会经济委员会有条件批准了一项货币改革方案,从伊朗现行货币里亚尔中抹去后4个0,并将货币单位更换为土曼。根据伊朗央行的初步规划,改革将在全国范围内逐步实施。伊朗现行货币里亚尔 图源:伊朗媒体报道配图报道称,伊朗议会经济委员会强调,最终方案仍须得到宪法监护委员会的批准,后者是负责审查议...
厦门萤点网络科技北京7月9日电 题:新的开创性进展、突破性变革、历史性成就——国新办发布会聚焦我国“十四五”时期经济社会发展 新华社记者魏玉坤、邹多为、张晓洁 今年是“十四五”规划收官之年。 “十四五”时期,我国经济社会发展取得哪些成就?主要指标完成情况如何?国务院新闻办公室9日举行“高质量完成‘十四五’规划”...
张国立姜文甄子丹前妻曝光:明星家庭背后不为人知的辛酸
张国立姜文甄子丹前妻曝光:儿子是污点,干女儿争光
中国钢铁股票代码601005 重庆钢铁获宝武集团批复
网购怀孕B超单骗婚案曝光,定制逼真报告单竟如此简单?
AI预测胎儿长相服务走红,怀孕24周四维彩超图成关键
春季火灾防控:渝消蓝盾讲师团深入多地开展安全培训
电路板上key是什么意思?一篇文章看懂按键模块作用
论文数据出错别慌,联系编辑这样改最稳妥
张国立演艺路坎坷却总能逢凶化吉,生活中却有憋屈难题
如何让服务器自动下载网页图片并替换链接,超简单三步搞定
中科创投昆仑(新疆)能源有限公司何时上市及业务范围
钢铁股代码大全:88家上市公司名单一览
杭州文海实验多名学生流鼻血,官方连夜成立联合工作组彻查工厂排放
万茜颜值进阶史:从青涩到“清冷系天花板”的蜕变之路
杨少华遗体告别仪式:亲友送别,赵本山送花圈,杨威杨议忙后事
长江商学院自创办第一天起 始终以为中国和世界培养一批具有全球视野
深圳南山区“美澳口腔”诊所“跑路”风波:数百患者维权,交款种牙却陷入困境
“超级工程”渐行渐近,重庆破局,宜昌“躺赢”?
国务院总理李强在天津出席2025年夏季达沃斯论坛工商界代表座谈会
电脑恢复出厂设置步骤详解:备份数据及各操作要点
首份2025年中报周二亮相,12家公司净利润预增超10倍,华银电力暂居榜首
十三岁的星辰:云南女孩侯静怡短暂而明亮的一生
广州英华思力足球俱乐部翻译徐进遭日籍教练霸凌猝死,家属讨公道
巨子生物“变卦”背后:胶原蛋白检测风波与医美巨头商战