厦门萤点网络科技 - 厦门萤点网络科技有限公司
厦门萤点网络科技 - 厦门萤点网络科技有限公司
  • 网站首页
  • 新闻资讯
  • 财经理财
  • 网站建设
  • 网安智编
  • 企业简介
  • 企业文化
  • 渠道合作
  • 新闻动态
  • 客户服务
  • 人才招聘
  • 联系我们

通讯

  • 工控触摸屏看似花哨,但其原理其实非常简单。
    工控触摸屏看似花哨,但其原理其实非常简单。

    大家好,将近一年多没有写什么文章了,主要一是平时工作很忙,二是近一段时间一直在学习一些新的东西,然后自己又自学建了一个网站,这些都占用了我大量的时间。至于是什么新的知识,有兴趣的朋友可以去我的个人网站去看看,网址就在下面的图片上,以后网站上除了新的知识以外,也会发表一些工控类的文章。好了,先啰嗦这么多,下面正式开始今天...

    栏目:网站建设 作者: 厦门萤点网络科技 更新:2026-03-22 00:11
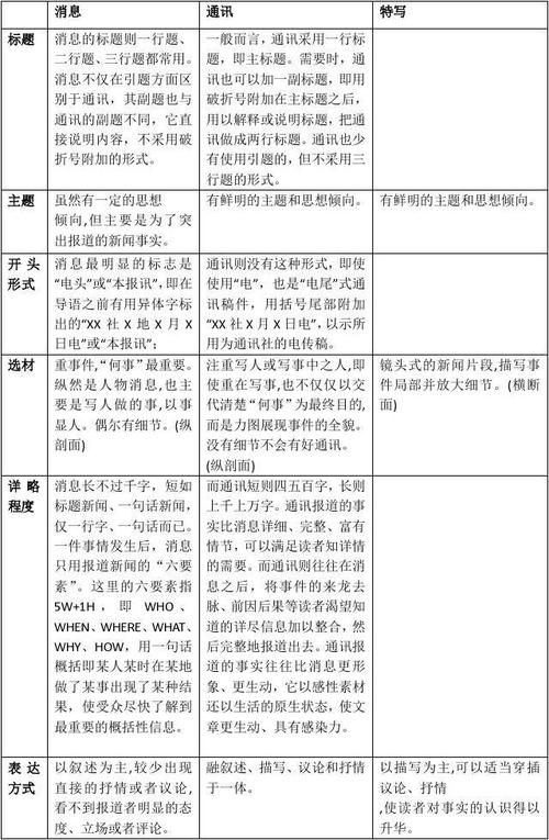
  • 新闻体裁之消息与通讯:特点及通讯标题研究情况
    新闻体裁之消息与通讯:特点及通讯标题研究情况

    新闻是新近发生的事实的报道。 消息和通讯是新闻的两种基本且重要的体裁。 消息是以直接、简练的方式报道新闻事实的一种新闻文体,是最经常、最大量运用的报道体裁。 通讯是一种比消息详尽生动地报道客观事物或典型人物的新闻体裁。 消息和通讯共有的特点是讲究时效性、讲究新闻真实性;不过通讯的时效性不如消息,但通讯的详尽性和生动性...

    栏目:新闻资讯 作者: 厦门萤点网络科技 更新:2025-10-28 00:08
1

最近发表

  • 周光召:两弹一星元勋,核武器理论奠基人

    周光召:两弹一星元勋,核武器理论奠基人

  • windows awstats 运筹学申请指南:与BA/DS相关的热门方向

    windows awstats 运筹学申请指南:与BA/DS相关的热门方向

  • 汽车金融客服升级:用大模型破解合规与体验难题

    汽车金融客服升级:用大模型破解合规与体验难题

  • 远程开机软件设置教程:DDNS+端口映射

    远程开机软件设置教程:DDNS+端口映射

  • 陈达与两弹一星:揭秘863计划如何点燃中国科技

    陈达与两弹一星:揭秘863计划如何点燃中国科技

  • 朱光亚弃美回国:为两弹一星奠基的核物理先驱

    朱光亚弃美回国:为两弹一星奠基的核物理先驱

  • 用JS操作页面元素?一文搞懂DHTML技术原理

    用JS操作页面元素?一文搞懂DHTML技术原理

  • 新手学dhtml技术:让网页动起来的入门教程

    新手学dhtml技术:让网页动起来的入门教程

  • 期货基金股票投资入门:期货是什么?通俗解释

    期货基金股票投资入门:期货是什么?通俗解释

  • 齐鲁银行创新金融模式,为科创企业打通知产到资本转化通道

    齐鲁银行创新金融模式,为科创企业打通知产到资本转化通道

  • 金融体系创新助力浙江:科技与绿色贷款大增

    金融体系创新助力浙江:科技与绿色贷款大增

  • Linux shell截取字符变量前8位及按指定字符串截取的方法

    Linux shell截取字符变量前8位及按指定字符串截取的方法

热门文章

  • 杭州文海实验多名学生流鼻血,官方连夜成立联合工作组彻查工厂排放

    杭州文海实验多名学生流鼻血,官方连夜成立联合工作组彻查工厂排放

  • 杨少华遗体告别仪式:亲友送别,赵本山送花圈,杨威杨议忙后事

    杨少华遗体告别仪式:亲友送别,赵本山送花圈,杨威杨议忙后事

  • 万茜颜值进阶史:从青涩到“清冷系天花板”的蜕变之路

    万茜颜值进阶史:从青涩到“清冷系天花板”的蜕变之路

  • 长江商学院自创办第一天起 始终以为中国和世界培养一批具有全球视野

    长江商学院自创办第一天起 始终以为中国和世界培养一批具有全球视野

  • 深圳南山区“美澳口腔”诊所“跑路”风波:数百患者维权,交款种牙却陷入困境

    深圳南山区“美澳口腔”诊所“跑路”风波:数百患者维权,交款种牙却陷入困境

  • “超级工程”渐行渐近,重庆破局,宜昌“躺赢”?

    “超级工程”渐行渐近,重庆破局,宜昌“躺赢”?

  • 电脑恢复出厂设置步骤详解:备份数据及各操作要点

    电脑恢复出厂设置步骤详解:备份数据及各操作要点

  • 十三岁的星辰:云南女孩侯静怡短暂而明亮的一生

    十三岁的星辰:云南女孩侯静怡短暂而明亮的一生

  • 首份2025年中报周二亮相,12家公司净利润预增超10倍,华银电力暂居榜首

    首份2025年中报周二亮相,12家公司净利润预增超10倍,华银电力暂居榜首

  • 国务院总理李强在天津出席2025年夏季达沃斯论坛工商界代表座谈会

    国务院总理李强在天津出席2025年夏季达沃斯论坛工商界代表座谈会

  • 巨子生物“变卦”背后:胶原蛋白检测风波与医美巨头商战

    巨子生物“变卦”背后:胶原蛋白检测风波与医美巨头商战

  • 广州英华思力足球俱乐部翻译徐进遭日籍教练霸凌猝死,家属讨公道

    广州英华思力足球俱乐部翻译徐进遭日籍教练霸凌猝死,家属讨公道

文章归档

  • 2026年4月 (48)
  • 2026年3月 (371)
  • 2026年2月 (336)
  • 2026年1月 (361)
  • 2025年12月 (372)
  • 2025年11月 (360)
  • 2025年10月 (374)
  • 2025年9月 (363)
  • 2025年8月 (662)
  • 2025年7月 (963)
  • 2025年6月 (157)

标签列表

  • 公司
  • 系统
  • 市场
  • 我们
  • 文件
  • 一个
  • 用户
  • 中国
  • 数据
  • 使用
  • 金融
  • 企业
  • 安装
  • 电脑
  • 产品
  • 软件
  • 可以
  • 手机
  • 设置
  • 美国
  • 网络
  • 选择
  • 资金
  • 投资
  • 银行

Powered by 厦门萤点网络科技RSS地图 TXT地图 HTML地图
Copyright © 2022- 厦门萤点网络科技有限公司版权所有