美国总统特朗普当地时间8月1日表示,鉴于俄罗斯联邦安全会议副主席梅德韦杰夫“极具挑衅性”的言论,他已“下令将两艘核潜艇部署到适当区域”。据路透社报道,克里姆林宫4日首次对此作出回应,称各方应非常谨慎地对待核言论。佩斯科夫 资料图 图源:外媒“在这种情况下,美方的核潜艇显然已经在执行战斗任务,这是一个持续的过程,首先需要...
#快递员儿子放弃北大报考西湖大学#登上微博热搜,引发热烈关注和探讨。今年高考,重庆中通长寿网点快递员文丽娟的儿子万鑫宇考出了677分的高分。万鑫宇在接到西湖大学校长施一公院士的电话后,毅然报考了民办院校西湖大学。文丽娟也经历了从不解到接受,再到欣喜的心理变化。▲文丽娟和儿子万鑫宇 受访者供图采访中,红星新闻记者了解到,...
指导老师 | 王辰瑶 兔在江湖飘,忧愁全都消。时逢新春佳节,家书工作室先给大家拜年啦。 随着网络社交软件的流行,加之疫情防控政策的变化,“云拜年”已然成为一种趋势。据QUEST 统计,截至2022年6月,中国人均单日互联网使用时长达6.6小时。 而在这网上冲浪的时间段里,“即时通讯”成为人均月活跃天数最多、人均使用总...
泡泡网应用软件频道2月10日 广东长菱空调冷气机制造有限公司(以下简称“长菱空调”)是一家专业研发、制造、销售空气能热水器的国家高新技术企业,拥有自主研发的商用空气能热水机(十大系列、近百款产品)、家用空气能热水器、多功能热泵机型等多个系列的产品及近百项国家高新技术专利,先后获得广东省名牌产品、广东省着名商标等荣誉称号...
英伟达的算力芯片H20,被曝出存在严重安全问题,公司最近被国家网信办约谈。有人可能会问,这安全问题有多严重?可以设想这样的场景:高速公路上的新能源车,突然被切断动力;患者接受远程手术时,设备突然黑屏;超市收银台,手机的支付功能,瞬间失灵……芯片漏洞后门安全风险一旦触发,我们随时可能遭遇一场“噩梦”。事后,英伟达出来回应...
7月31日下午,在四川雅安天全县二郎山喇叭河,女游客因操作不当,一车7人坠入冰冷的河水中,42岁陈木军、39岁孙胜与另一位游客及时伸出援手,在岸上其他游客协助下,下河救起5人。另有一对母女被河水冲走,7岁女孩不幸遇难。>>>危急时刻有人喊“车子掉到河里去了”,游客挂绳索救援陈木军的家在眉山仁寿县禾加镇...
外交部发言人郭嘉昆主持7月31日例行记者会。会上有记者提问称:据报道,当地时间7月31号上午9点,两名中国男性在东京都千代田区遭4名男性殴打致重伤,发言人能否提供更多情况?对事件有何评论?郭嘉昆对此表示,我们注意到有关报道,中国驻日本使馆第一时间向日方表明关切,正在进一步核实情况,我们敦促日方采取有效措施保障中国公民安...
我是当事人的女儿,我父亲今年77岁了,事发前他刚从海南回东北跟我们子女在一起聚聚,他当时有四颗坏掉的牙想尽快根治。7月16日,他看到了哈尔滨市优诺口腔的宣传小广告后一个人去医院咨询,本来想治牙,结果医院建议我父亲把下部的牙全部拔掉后种牙,还说种完牙后吃麻麻香,但现在从片子上来看完全没必要这样做。事发后我们询问了其他口腔...
“天下九塞,雁门为首”——位于山西北部的雁门关,扼守着从大同到太原的咽喉要道,战略地位十分重要。80多年前,八路军120师曾在这里痛击日本侵略者,打了一场漂亮的伏击战,被永载中国人民抗日战争的辉煌史册。1937年10月18日至21日,为配合忻口战役主战场的防御作战,八路军第120师采用机动灵活的山地游击战术,在雁门关两...
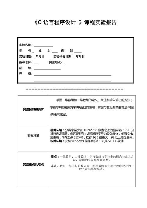
c程序设计的实验报告 C程序设计的实验报告 介绍: C程序设计是计算机科学与技术专业中最基础、最重要的一门课程之一。通过 学习C语言,我们可以理解计算机底层的工作原理,培养编程思维和解决问题 的能力。本篇实验报告将介绍我在C程序设计实验中所进行的实验内容、过程 和结果。 实验一:基本语法和数据类型 在第一次实验中,我们...
当我们使用完上一篇提到的 这个网站来远程安装体验测试我们所需要的 Linux 桌面发行版之后,我们就可以着手在自己的电脑上安装 Linux 系统了。对于能熟练重装系统的用户来说应该轻而易举,但是对于没有尝试过重装系统且担心弄坏电脑的朋友来说跨出这最重要的第一步往往是最难的。 不要怕,其实如果了解一些关于计算机的硬盘分...
在《咚奇刚 蕉力全开》发售前,人们最好奇的问题之一就是咚奇刚的新搭档宝琳的身份。《蕉力全开》里的宝琳是一个年仅 13 岁的少女,这让很多人猜测《蕉力全开》是《奥德赛》的前传,因为我们在《奥德赛》的纽敦市里见到过一位已经成年的宝琳。那么事实真的如此吗?现在《蕉力全开》已经正式发售,而且我们已经通关主线和二周目,这意味着我...
今天的CSDN公开课事件处理重难点快速掌握中老师讲到一个概念我觉得不正确。 原话是这样的:点击事件可以通过事件监听和回调两种方法实现。 我一听到之后我的表情是这样的: 这跟我学的看的都不一样啊,这还分监听和回调。这个时候我立马提出问题,嗯,讲课老师看到了。 老师就说了:是不一样的,我们第四点(最后一点)会讲。 好,我...
前言 递归是算法中一种非常重要的思想,应用也很广,小到阶乘,再在工作中用到的比如统计文件夹大小,大到 的 算法都能看到,也是面试官很喜欢的考点 最近看了不少递归的文章,收获不小,不过我发现大部分网上的讲递归的文章都不太全面,主要的问题在于解题后大部分都没有给出相应的时间/空间复杂度,而时间/空间复杂度是算法的重要考...
在数字化时代,我们日常生活中越来越多地接触到各种符号,再比如数学中常用的“大于等于号”——“≥”。它不仅频繁出现在公式和不等式中,也在编程、统计及科学研究等领域中发挥着重要作用。那么,如何正确输入这个符号?它又有哪些实际应用呢?今天,我们将一起探讨这个极具实用性的符号。 首先,什么是大于等于号呢?它的符号是“≥”,表示...
周光召:两弹一星元勋,核武器理论奠基人
windows awstats 运筹学申请指南:与BA/DS相关的热门方向
汽车金融客服升级:用大模型破解合规与体验难题
远程开机软件设置教程:DDNS+端口映射
陈达与两弹一星:揭秘863计划如何点燃中国科技
朱光亚弃美回国:为两弹一星奠基的核物理先驱
用JS操作页面元素?一文搞懂DHTML技术原理
新手学dhtml技术:让网页动起来的入门教程
期货基金股票投资入门:期货是什么?通俗解释
齐鲁银行创新金融模式,为科创企业打通知产到资本转化通道
金融体系创新助力浙江:科技与绿色贷款大增
Linux shell截取字符变量前8位及按指定字符串截取的方法
杭州文海实验多名学生流鼻血,官方连夜成立联合工作组彻查工厂排放
杨少华遗体告别仪式:亲友送别,赵本山送花圈,杨威杨议忙后事
万茜颜值进阶史:从青涩到“清冷系天花板”的蜕变之路
长江商学院自创办第一天起 始终以为中国和世界培养一批具有全球视野
深圳南山区“美澳口腔”诊所“跑路”风波:数百患者维权,交款种牙却陷入困境
“超级工程”渐行渐近,重庆破局,宜昌“躺赢”?
电脑恢复出厂设置步骤详解:备份数据及各操作要点
十三岁的星辰:云南女孩侯静怡短暂而明亮的一生
首份2025年中报周二亮相,12家公司净利润预增超10倍,华银电力暂居榜首
国务院总理李强在天津出席2025年夏季达沃斯论坛工商界代表座谈会
巨子生物“变卦”背后:胶原蛋白检测风波与医美巨头商战
广州英华思力足球俱乐部翻译徐进遭日籍教练霸凌猝死,家属讨公道