他27岁,是台湾金门马山的连长。那年深夜,他撒下一个“宵禁令”,然后,脱掉军装,潜入海水。没人知道他要去哪,岛上的人以为他失踪了,军方以为他叛逃了。 他游了四五个小时,登陆大陆厦门。此人名叫林正义,后来改名林毅夫。再后来,他成为中国经济改革的理论旗手。 世界银行副行长,北京大学国家发展研究院创办人,“新结构经济学”提出...
专业推介 ——金融学 专业代码—— 培养目标 金融学专业培养系统掌握金融知识和金融理论,具备金融实务专业技能,能胜任银行、证券、保险等金融机构及政府部门和企事业单位的专业工作,具有深厚理论功底、精湛专业技能、良好综合素质的创新型金融人才。 课程设置 专业基础课程——发展经济学、制度经济学、数理经济学、国际经济学、经济...
职业规划: 要想成为一名理财规划师,先得掌握9个方面的基础知识,分别是经济学、消费支出、保险学、投资学、货币金融学、实业投资学、税收、财务会计和相关法律法规。同时必须在一些领域具有丰富的经验,这就要求我们在毕业的时候进入保险、金融等领域去"淘金"--各大银行和保险公司基本上每年都有大型招聘会,通过笔试和面试的一般程序就...
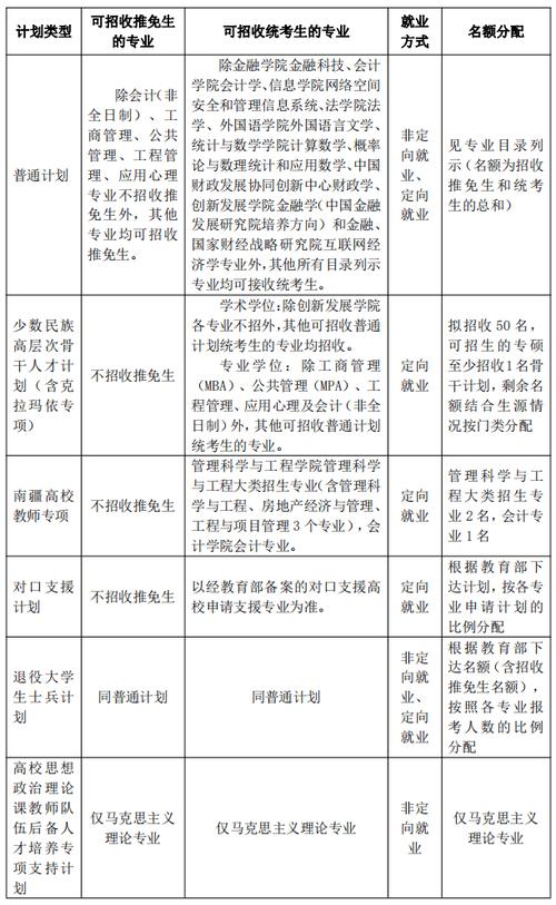
2016年攻读博士学位研究生招生专业目录招生考试科目及代码( )( )( ) 院系 代码专业 代码研究方向 代码指导教师及职称备注人数 外语业务课业务课二 财政学院(001) 财政学()01.财政税收理论与政策李保仁教授12 1001英语 2001经济学基础3001财政学王雍君教授安秀梅教授温来成...
中央财经大学是教育部直属的国家“ 211工程”重点建设大学,是新中国成立后国家举办的第一所财经院校。下面就让学习啦小编给大家整理一些中央财经大学录取分数线吧,希望能对你有帮助! 中央财经大学录取分数 中央财经大学各专业录取分数 中央财经大学简介 学校现设有财政与公共管理学院、金融学院、会计学院、商学院、经济学院...
应用经济学学术硕士(数字经济方向)是将数字化的知识和信息作为关键生产要素,研究数字信息产品对经济运行、资源配置以及社会福利影响的新兴学科。数字经济以经济学为基础,数字技术为手段,结合数字经济实践,融合数据科学、管理学、信息科学、法学、伦理学等其他学科,通过多学科交叉,研究数字信息产品的投入、产出、组织、回报,数字产品的...
广西财经学院数字经济硕士主要学习经济学、统计学、管理学和数据科学等学科的知识与技能,以掌握数字经济运行规律、产业经济发展模式、市场大数据挖掘与分析等技能和多学科交叉的综合素质,以适应继农业经济、工业经济之后的数字经济新经济形态。 一、主干课程 微观经济学、产业经济学、数字经济学、数据库原理及应用、程序设计、区块链原理...
01 整体情况 按照CNUR专业排名规则,采用的是三个指标:专业层、学科层、学校层。其中最核心的是为专业层,包含了三个子指标即:就业质量(推免升学+直接就业)、培养过程(硬件+一流本科专业)、声誉(就业声誉+同行评价)。 在金融专业排名上,前10强为:人大、北大、南开、央财、复旦、上财、厦大、贸大、清华、上交。 可以看...
张国立姜文甄子丹前妻曝光:明星家庭背后不为人知的辛酸
张国立姜文甄子丹前妻曝光:儿子是污点,干女儿争光
中国钢铁股票代码601005 重庆钢铁获宝武集团批复
网购怀孕B超单骗婚案曝光,定制逼真报告单竟如此简单?
AI预测胎儿长相服务走红,怀孕24周四维彩超图成关键
春季火灾防控:渝消蓝盾讲师团深入多地开展安全培训
电路板上key是什么意思?一篇文章看懂按键模块作用
论文数据出错别慌,联系编辑这样改最稳妥
张国立演艺路坎坷却总能逢凶化吉,生活中却有憋屈难题
如何让服务器自动下载网页图片并替换链接,超简单三步搞定
中科创投昆仑(新疆)能源有限公司何时上市及业务范围
钢铁股代码大全:88家上市公司名单一览
杭州文海实验多名学生流鼻血,官方连夜成立联合工作组彻查工厂排放
万茜颜值进阶史:从青涩到“清冷系天花板”的蜕变之路
杨少华遗体告别仪式:亲友送别,赵本山送花圈,杨威杨议忙后事
长江商学院自创办第一天起 始终以为中国和世界培养一批具有全球视野
深圳南山区“美澳口腔”诊所“跑路”风波:数百患者维权,交款种牙却陷入困境
“超级工程”渐行渐近,重庆破局,宜昌“躺赢”?
国务院总理李强在天津出席2025年夏季达沃斯论坛工商界代表座谈会
电脑恢复出厂设置步骤详解:备份数据及各操作要点
首份2025年中报周二亮相,12家公司净利润预增超10倍,华银电力暂居榜首
十三岁的星辰:云南女孩侯静怡短暂而明亮的一生
广州英华思力足球俱乐部翻译徐进遭日籍教练霸凌猝死,家属讨公道
巨子生物“变卦”背后:胶原蛋白检测风波与医美巨头商战