新人必看:小程序和APP有何差别?使用体验大不同
我们常说要做个APP,要做个小程序,那这两者之间,有多大的差别呢?对新人来说,这些知识属于必须掌握的内容。我们来看看作者分享的观察。

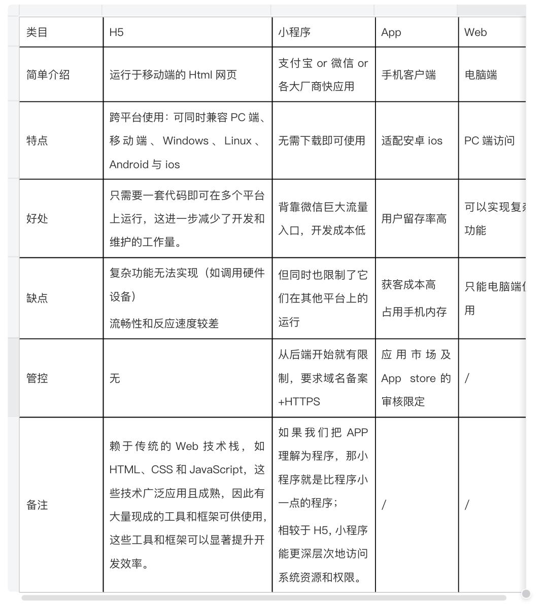
我所负责的产品涵盖多端,其中包括 H5、小程序、App 以及 Web 页。正因如此,在进行功能开发时,需考量该功能应落于哪个端口。近期在制作 H5 页面的过程中,与研发人员经过长时间的讨论争辩后,总算有了一些心得体会。现将其整理如下:
本质上来说,H5、小程序、App、Web页只是不同产品形态的载体,用户通过以上4种渠道方位移动互联网。从用户需求的角度讲,用户不会在意自己使用的是小程序还是APP,而是更多的关注哪种方式操作更简单,流程体验哪个更顺畅,不容易占用手机内存等。但从产品的角度讲,考虑页面功能承载形式是很有必要的。
一、基本概念
H5可以简单理解为手机端url链接,适用于简单一次性使用,用完即走的情况。常见的场景如手机上领取优惠券的页面、线上照片直播、诈骗钓鱼网站等。H5作为一种链接形式的页面,也可以通过的技术,挂在小程序、App里。它的好处是开发成本低,一套代码可在多个平台上复用。缺点是无法实现复杂功能(如调用硬件设备),流畅性和反应速度较差。

(h5页面图)
小程序大家应该使用的较多,微信/支付宝都有自己的小程序体系,一些App也有属于自己的快应用(如夸克、百度等)。小程序的优点很多:如体量轻,不会像App一样占据较大内存;背靠微信、支付宝较大流量入口,一些小公司的软件得以呈现;缺点是离开支付宝/微信平台就无法使用,和平台绑定太深。

(小程序)
App就是手机应用,分为ios和苹果,在手机应用市场可以下载。它的好处是可以发展属于自己的深度用户——所以一些大型软件都采用app的形式,比如高德、美图秀秀、抖音等。缺点是占用手机内存。(苹果128G用户流泪)
Web网页比较特殊,是电脑端打开的网页。比较多用到的是B端后台管理等软件。当然一些主流App也在电脑端可以使用,方便大家白天摸鱼(不是),比如淘宝、抖音、小红书等。

二、整理不同

一些思考练习题

1、一个小公司准备给某旅游景点开发一款旅游购票软件,应该做成哪种形式?
分析:从实际使用场景、用户和实现成本角度考虑,小程序是最合适的。从用户角度来说,购票的场景是即用即走的,买完就不会再用了,没必要下载安装app,要骚扰用户的嫌疑。从公司角度来说,小公司通常缺少资金,而开发出一个app还需要后期维护,如果只有买票的场景,从实现成本角度,选择更轻量的小程序是最合适的。
其他:但并不是所有购票软件都适合做小程序。12306、飞猪、携程等,涉及较大的用户,如果做小程序,可能无法承担高并发,人一多就卡崩了,所以做App更合适。
2、12306的功能简单,只购票就行了,但为什么12306的小程序不支持购买?
12306的用户量是很大的,包括全国铁路网的数据,一年的客运量上十亿。需要借助阿里云在后台海量数据库查询,小程序可能暂时无法承担这么高并发的情况。
3、H5和web页都是链接的形式,用户的设备如何知道该展示哪种样式?
——常见的方式是通过分辨率识别,当分辨率超过某个维度时,展示为Web页。比如当屏幕大小超过普通平板尺寸时,即展示为Web页面。
4、如何知道一个Web页有没有做H5适配?
——F12,打开开发者工具。点击设备切换图标,可以按不同手机、平板尺寸查看。
5、H5页面适配时,有测试条件的情况下,也需要考虑多种终端设备:如安卓苹果手机、ipad、双折叠、三折叠等。
参考文章:
























