中职学校志愿怎么填?升学路径全解析:普高VS职校,四大升学渠道揭秘
想了解中职学校,志愿怎么填?未来升学怎么样?
长沙市现有中职学校51所(其中公办20所,民办31所),在校生近10万人,其中国家级重点中职学校8所,国家级改革发展示范学校3所,省级卓越中职学校6所,省级示范性中等职业学校14所,入围省“楚怡”优质中职学校11所,入围省“楚怡”优质专业(群)34个。
小编梳理了热点问题,一起来了解中职学校!
【中考成绩属于中等或偏下,是就读普高好还是就读职校好?】
1.如果三年后准备就业,肯定就读职校好,可以学一门专业知识和技术。
2.如果三年后准备升学,读普高与读职校,其实就是选择最适合自己的赛道去参与竞争。
(1)中考是长沙市城区初三学生之间竞争,高考是全省高中学段学生参与竞争。
(2)全省普高生分历史类与物理类两条赛道;全省职校生按不同专业分多条赛道,如全省计算机类中职学生属同一赛道,全省财会类中职学生属同一赛道。
(3)每条赛道都有进入大学本科或大专院校深造的机会,只是竞争的同伴不同,普通高考是普高学生之间的竞争,职教高考是职教学生之间的竞争。
【职校升学有四种形式,分别是对口高考、单招(高职院校单独招生考试)、“3+2”中高职合作办学、免试推荐入学,它们有什么区别?】
所有职校学生均可参加对口高考、单招进入高等院校,中职学校会根据本校专业对应高校专业招生情况、学生学习基础、学习能力水平将本校各专业学生培养目标分为不同层次,进行因材施教。
1.进入职校对口高考班的学生,目标一般是三年后参加6月份对口高考,有希望进入大学本科院校。
2.湖南省每年3月中旬举行单招考试,全省高职院校(专科)均有单招招生计划,全省普高学生、职校学生想继续读书深造,自行评估考取大学本科有困难,可以选择参加高职(专科)院校的单招考试。单招考取了,不再参加6月对口高考;单招没录取,还可再参加6月对口高考。
3.“3+2”中高职合作办学是中职学校与高职院校联合办学进行人才培养的一种模式。学生前三年在中职学校就读,三年后通过合作办学院校的转段考试后,再进入高职(专科)院校就读两年,获得大专文凭,学生进入中职学校便已确定就读专业,三年后进入高职(专科)仍继续就读该专业所对应的高校专业。
4.免试推荐入学:根据教育部政策规定,在世界技能组织主办的“世界技能大赛”中获奖的中国国家代表队选手符合高考报名条件的中职在校生,应届毕业当年可保送至高职院校就读;在校学习期间获“全国职业院校技能大赛”“中国职业技能大赛”一、二、三等奖及“湖南省第一届职业技能大赛”“湖南省职业院校技能大赛”一等奖的中职应届毕业生,可免试推荐到有关高职院校就读,由招生院校录取到学生获奖赛项对应的专业。
【职校学生参加对口高考与普高学生参加高考,考的内容是一样的吗?】
不一样。
1.普高学生高考科目为3(语、数、英)+1(历史或物理)+2(另两门课程),总分750分。
2.职校学生高考科目为3(语、数、英)+专业综合(高考指定的多门专业课程合卷),语数英各120分,专业综合390分,总分750分。
3.对口高考语、数、英试卷难度不及普高试卷难度。
【职校生就读大学后毕业时所获得的文凭,含金量会不一样吗?】
1.都是全日制大学本科(或专科)文凭,不存在含金量高低问题。职校生大学专科毕业后,可以再通过专升本的方式进入本科院校就读。
2.绝大部分本、专科院校会按专业将来自普高学校的学生与来自中职学校的学生混编,同班上课。
【职校学生参加对口高考或单招,有专业选择限制吗?】

1.参加6月份对口高考,高考成绩公布后,考生应根据高等院校所提供的专业进行选报,有的高校会提供多个专业甚至是跨专业大类的专业供学生选择。
2.参加3月份单招考试,考试科目为语、数、英、职业技能,没有明显的专业限制,学生可以根据自己学习情况、专业兴趣及人生规划来确定报考高职(专科)的专业。报考前务必登录该高校官网,仔细阅读该校当年“单招章程”明确各专业职业技能测试的内容及方法,选择最适合自己的专业报考。
3.如果有跨类专业选择,应慎重对待,最好根据未来发展规划(如考研、专升本),确定是否放弃中职所学的专业。
【中职学校志愿如何正确填报?】
1.在中考成绩公布前,建议尽可能多了解自己关注的中职学校与普高学校,最好入校进行实地考察,多咨询、多比较,以便于正确选择赛道。如果选择中职学校,请注意学校部分专业需提前面试。
2.7月4日—6日,学生需要完成网上志愿填报工作(具体时间以系统规定为准)。
①登录长沙市教育局官方网站(网址:
),点击“2025年长沙市城区中考网上志愿填报系统”窗口进入系统页面,界面会出现“第一批次志愿填报”“第二批次志愿填报”“职业院校志愿填报”三个批次,长沙财经学校【志愿代码3001】、长沙航天学校【志愿代码9722】、长沙市电子工业学校【志愿代码8805】、长沙汽车工业学校【志愿代码3014】、长沙高新技术工程学校【志愿代码3012】、长沙市望城区职业中等专业学校【志愿代码9731】对口高考提前批从“第二批次志愿填报”进入。以上六所学校的其他招生计划及所有职业院校的全部招生计划从“职业院校志愿填报”进入。请按照系统的提示与步骤,自主填报志愿与录入信息。
②长沙财经学校、长沙航天学校、长沙市电子工业学校、长沙汽车工业学校、长沙高新技术工程学校、长沙市望城区职业中等专业学校对口高考提前批与普通高中第二批次同步招生,长沙财经学校提前批招生计划300,其他五所学校提前批招生计划分别100。此批次志愿不区分专业,录取后到校再确定专业。此批次志愿不录取分数低于普通高中最低录取控制分数线的学生。以上六所学校的其他招生计划及所有职业院校的全部招生计划在“职业院校志愿填报”批次招生。
③今年“职业院校志愿填报”设置了20个平行志愿,每个志愿由“学校+专业”组成,城区职业院校志愿填报将按“学校+专业”方式,即学生先确定报读的学校,再同步选择该学校所开设的专业。
④志愿系统中每位学生可选多个平行志愿,应根据中考成绩,参考该校往年专业录取分数线,依次选报该校所有你中意的专业。例如第一志愿:“XXX学校+会计事务”;第二志愿:“XXX学校+市场营销”;第三志愿:“XXX学校+中餐烹饪”等。
⑤专业选择原则:应用原则(符合自己人生发展规划);品牌原则(注重专业的办学质量);兴趣原则(符合自己兴趣爱好);风险原则(避免扎堆填报热门专业造成滑档)。
3.建议选择多个学校,每个学校选择多个专业进行填报。
4.各校提档录取时,中招志愿系统会根据学生所填报平行志愿中的学校及专业顺序,按照该校该专业计划数从高分到低分依次抛档。
5.7月底或8月初,学校官网将会对社会公布城区新生录取情况。被录取的学生应于规定日期去学校领取录取通知书,并做好报到等相关准备工作。
【外地学生如何报考长沙城区中职学校?】
1.长浏宁三县市、外地州市及省外学生,建议提前到中职学校了解其各专业录取线,并进行专业咨询、面试及预报名。
2.当地中考志愿填报系统如果能填报所中意的长沙城区中职学校,则可以在其系统中填报相关志愿,等待录取通知。
3.当地中考志愿填报系统如果不能填报所中意的长沙城区中职学校,学生可在成绩公布后,携带成绩证明及学生手册来学校审核并办理相关手续。
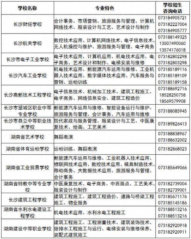
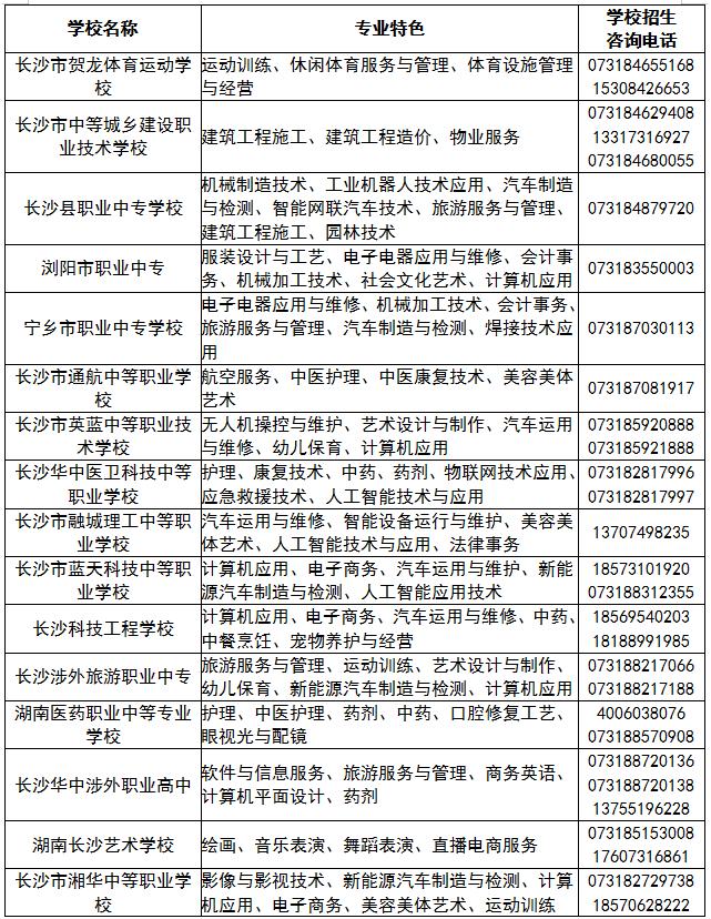
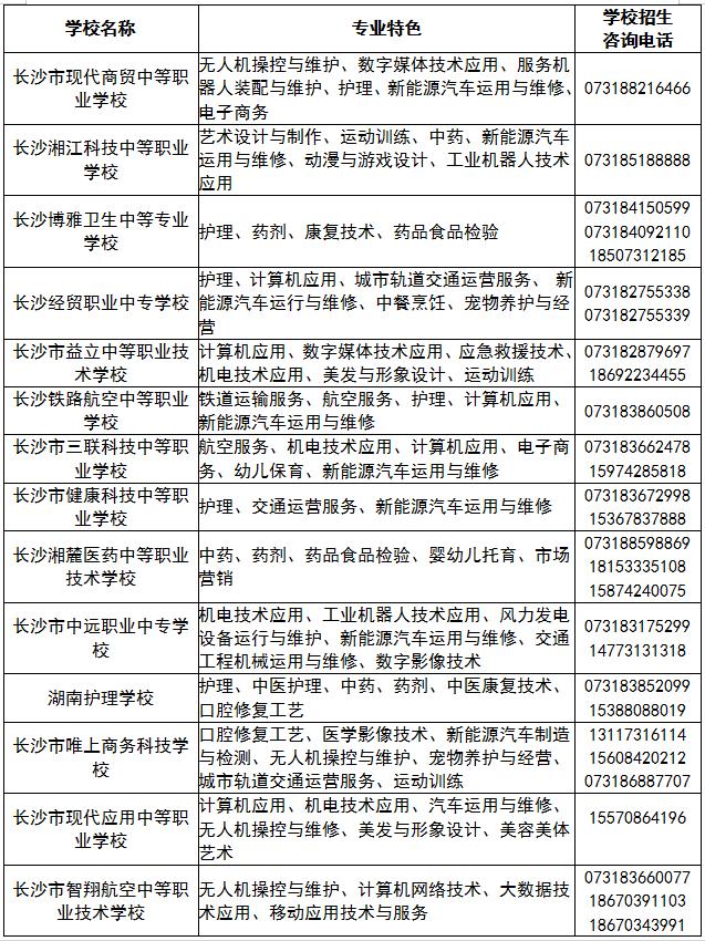
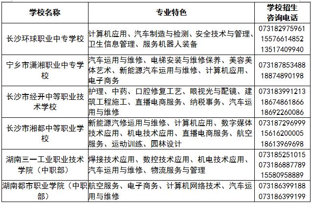
【2025年长沙市中职学校专业特色及联系方式】




























