信访要依法依规!极端上访、违法犯罪行为将受严惩

新闻资讯 厦门萤点网络科技 2025-09-28 00:06 98 0
通过信访活动反映诉求是公民的合法权利,但必须在法律规定范围内正常开展,做到依法、逐级、有序、理性表达诉求。极端上访,不仅不能解决问题,反而要承担法律后果。任何形式的非访、缠访、闹访及滋事扰序、以访施压、以访牟利等违法犯罪行为都将受到法...

非访缠访闹访法律后果_依法逐级走访_“上访”

依法逐级走访_“上访”_非访缠访闹访法律后果

依法逐级走访_“上访”_非访缠访闹访法律后果

通过信访活动反映诉求是公民的合法权利,但必须在法律规定范围内正常开展,做到依法、逐级、有序、理性表达诉求。极端上访,不仅不能解决问题,反而要承担法律后果。任何形式的非访、缠访、闹访及滋事扰序、以访施压、以访牟利等违法犯罪行为都将受到法律的严惩。

01

案例

杭锦旗刘某某,在有关部门对其信访问题正在积极协调处理过程中,多次进京越级非访。为达到个人目的,以访施压,扰乱了正常的社会管理秩序和信访秩序。刘某某的行为已经违反了《中华人民共和国治安管理处罚法》《信访工作条例》和《国家信访局关于进一步规范信访事项受理办理程序引导来访人依法逐级走访的办法》等多项法律法规,杭锦旗公安局依法对刘某某予以行政拘留。

02

案例

裴某某、刘某某、张某某、王某等人在多次告知通过合法渠道反映诉求的情况下,拒不通过正常途径反映诉求,多次非法越级上访,阻拦正常施工,聚众扰乱单位秩序,以访施压,企图通过上访施压谋取不正当利益,拒不听从劝阻,无中生有,无理滋事,严重扰乱社会管理秩序,造成恶劣社会影响,2023年3月20日,杭锦旗公安局依法对裴某某、刘某某、张某某、王某等4人采取行政拘留。

03

案例

2017年以来,戴某某明知自己的诉求已经三级信访终结,仍多次到非访地区上访,以上访为由给政府施压,严重扰乱公共秩序,最终因寻衅滋事罪和其他犯罪,数罪并罚,被一审法院判处有期徒刑三年三个月。

04

案例

东胜区居民郑某某,在其信访事项已经终结后,仍多次进京赴呼缠访闹访,严重干扰了正常的信访秩序。8月20日,郑某某为达到个人目的,再次通过赴呼进京的方式以访施压,其行为扰乱了正常社会管理秩序和信访秩序,根据《中华人民共和国治安管理处罚法》的规定,东胜分局给予郑某某行政拘留的处罚。

05

案例

东胜籍吉某某(女)在有关职能部门对其信访事项均明确作出答复并已签订停访息诉承诺书的情况下,仍通过“抖音”APP等自媒体发布多条视频,误导不明真相公众制造舆论,造成恶劣社会影响,严重扰乱了公共秩序,因涉嫌寻衅滋事罪被东胜公安分局依法刑事拘留。目前,经东胜区人民检察院批准,分局已依法对吉某某执行逮捕。

06

案例

达拉特旗树林召镇居民王某某因对违章建筑被拆产生不满,拒不通过合法途径解决诉求,不听政府工作人员劝解,多次到旗、市、自治区相关部门进行缠访,后又串联他人到自治区上访,以访施压,严重扰乱了相关部门的正常工作秩序。王某某的行为违反《中华人民共和国治安管理处罚法》的有关规定,达旗公安局于8月24日依法给予王某某行政拘留10日的处罚。

07

案例

达拉特旗恩格贝镇居民高某因对土地纠纷处理结果不满,拒不按照《信访工作条例》提出诉求,无视相关工作人员劝阻,仍煽动多人,多次到旗、市、自治区政府信访部门反映问题,严重扰乱了相关部门的正常工作秩序。根据《中华人民共和国治安管理处罚法》规定,公安机关依法给予高某行政拘留7日的处罚。

08

案例

准格尔旗籍马某某因对多年前法院的判决决定等不满,2014年4月以来,多次进京赴呼上访,在经过三级信访程序且相关部门对其诉求已作出明确答复后,马某某仍以相同诉求多次越级非访、缠访闹访,公安机关曾对其给予行政处罚。马某某再次一意孤行,多次越级进行信访登记,工作人员对其接待、答复过程中,马某某多次侮辱、谩骂工作人员,马某某的行为严重扰乱了正常的信访秩序和社会秩序,涉嫌寻衅滋事罪。根据《中华人民共和国刑法》第二百九十三条之规定,准格尔旗公安局依法对马某某采取刑事强制措施,依法执行逮捕。

09

案例

伊金霍洛旗乌兰木伦镇某村户籍人员高某某为获得更多土地附着物补偿款,多次到镇政府要求解决其不合理诉求,并对镇政府出具的书面答复不予认可。乌兰木伦第一派出所对该案件线索调查取证后发现,高某某诉求中表述的土地附着物是其在全社整体搬迁后在村集体所属土地种植,不在补偿范围内。高某某的行为已构成寻衅滋事,现伊旗公安局已依法对高某某行政拘留十五日。

10

案例

伊金霍洛旗男子李某某因不满足正常的土地征收补偿一事,多次信访、多次通过阻挡某企业影响其正常生产经营秩序,并在互联网上发布虚假信息,要求企业高价征收,有关职能部门已明确作出答复,并多次教育劝导。李某某仍通过“抖音”APP等自媒体发布视频,夸大虚假事实,制造舆论,扰乱视听,造成恶劣社会影响,严重扰乱了公共秩序,涉嫌寻衅滋事罪。目前,该名男子已被伊旗公安局依法刑事拘留,并被伊旗人民检察院依法批准逮捕。

11

案例

王某某,因土地征用补偿款、医疗保障、洗毛厂入股分红等问题不满,多次越级上访,未按照《信访工作条例》相关规定反映问题。2022年8月2日,乌审旗公安局对王某以涉嫌寻衅滋事罪立案侦查,8月18日移送乌审旗检察院审查起诉。

12

案例

非访缠访闹访法律后果_依法逐级走访_“上访”

贾某,因对自己所举报事项调查处理结果不满,多次在百度贴吧、天涯论坛等各大网站反复举报。2022年3月8日,乌审旗公安局对贾某以涉嫌寻衅滋事刑事罪拘留7日,于3月16日变更为取保候审。

13

案例

康巴什区人民法院宣判一起由康巴什公安分局侦办的寻衅滋事案,被告人尉某某通过编造虚假信息在互联网上发布,起哄闹事,持续时间长、发布数量多,造成公共秩序严重混乱,犯寻衅滋事罪,被判处有期徒刑一年十个月。

温馨提示

温馨提示

根据《信访工作条例》的规定,信访应注意以下事项:

01

公民、法人或者其他组织可以采用信息网络、书信、电话、传真、走访等形式,向各级机关、单位反映情况,提出建议、意见或者投诉请求,有关机关、单位应当依规依法处理。

02

信访人一般应当采用书面形式提出信访事项,并载明其姓名(名称)、住址和请求、事实、理由。对采用口头形式提出的信访事项,有关机关、单位应当如实记录。信访人提出信访事项,应当客观真实,对其所提供材料内容的真实性负责,不得捏造、歪曲事实,不得诬告、陷害他人。

信访事项已经受理或者正在办理的,信访人在规定期限内向受理、办理机关、单位的上级机关、单位又提出同一信访事项的,上级机关、单位不予受理。

03

信访人采用走访形式提出信访事项的,应当到有权处理的本级或者上一级机关、单位设立或者指定的接待场所提出。

信访人采用走访形式提出涉及诉讼权利救济的信访事项,应当按照法律法规规定的程序向有关政法部门提出。

多人采用走访形式提出共同的信访事项的,应当推选代表,代表人数不得超过5人。

各级机关、单位应当落实属地责任,认真接待处理群众来访,把问题解决在当地,引导信访人就地反映问题。

04

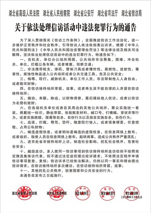
四、信访人在信访过程中应当遵守法律、法规,不得损害国家、社会、集体的利益和其他公民的合法权利,自觉维护社会公共秩序和信访秩序,不得有下列行为:

(一)在机关、单位办公场所周围、公共场所非法聚集,围堵、冲击机关、单位,拦截公务车辆,或者堵塞、阻断交通;

(二)携带危险物品、管制器具;

(三)侮辱、殴打、威胁机关、单位工作人员,非法限制他人人身自由,或者毁坏财物;

(四)在信访接待场所滞留、滋事,或者将生活不能自理的人弃留在信访接待场所;

(五)煽动、串联、胁迫、以财物诱使、幕后操纵他人信访,或者以信访为名借机敛财;

(六)其他扰乱公共秩序、妨害国家和公共安全的行为。

05

信访人对信访处理意见不服的,可以自收到书面答复之日起30日内请求原办理机关、单位的上一级机关、单位复查。收到复查请求的机关、单位应当自收到复查请求之日起30日内提出复查意见,并予以书面答复。

06

信访人对复查意见不服的,可以自收到书面答复之日起30日内向复查机关、单位的上一级机关、单位请求复核。收到复核请求的机关、单位应当自收到复核请求之日起30日内提出复核意见。

复核机关、单位可以按照《信访工作条例》第三十一条第六项的规定举行听证,经过听证的复核意见可以依法向社会公示。听证所需时间不计算在前款规定的期限内。

信访人对复核意见不服,仍然以同一事实和理由提出投诉请求的,各级党委和政府信访部门和其他机关、单位不再受理。

07

信访人违反《信访工作条例》第二十条、第二十六条规定的,有关机关、单位工作人员应当对其进行劝阻、批评或者教育。

信访人滋事扰序、缠访闹访情节严重,构成违反治安管理行为的,或者违反集会游行示威相关法律法规的,由公安机关依法采取必要的现场处置措施、给予治安管理处罚;构成犯罪的,依法追究刑事责任。

信访人捏造歪曲事实、诬告陷害他人,构成违反治安管理行为的,依法给予治安管理处罚;构成犯罪的,依法追究刑事责任。