湖北孝感:女子单手骑电动车摔倒,事故责任引发争议
8月6日,湖北孝感网友“羊羊”在网上分享了一段行车记录仪视频:7月27日下午3点左右,他驾车行驶在市区某路段时,一女子单手骑着电动车迎面而来,在距离其车前约六七米处的一堆沙石处滑倒。后来,该女子报警。根据警方出具的道路交通事故认定书,“羊羊”承担此次交通事故的次要责任。

▲事发时现场画面
8月10日,红星新闻记者联系到该网友,其表示,起初看到那名女子摔倒时,他并未停车,没有想到自己会有责任。此后交警联系上他称对方报警,并要求他提供行车记录仪视频。根据该视频,警方做出事故认定,确认骑电动车的当事人负主要责任、“羊羊”负次要责任,且未经许可将沙石放在路边的另一名当事人也负次要责任。
该视频显示,事发道路并不宽敞,两侧还有民房,网友的车辆左前方堆放着一小片沙石,右侧路基旁边还堆放了杂物。
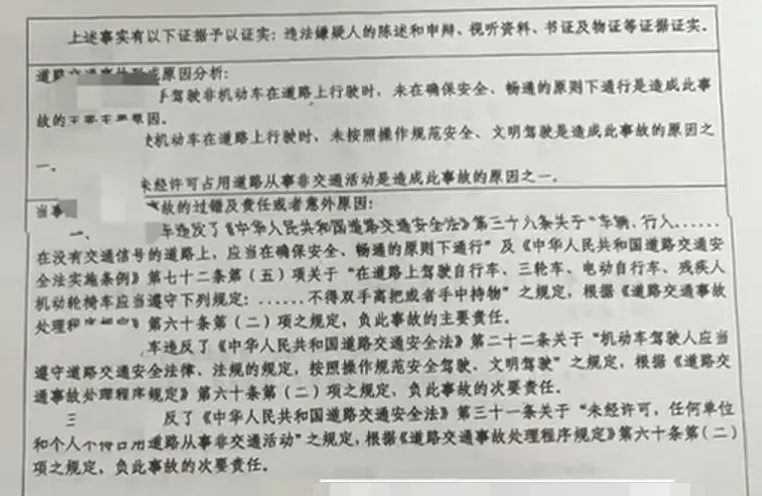
红星新闻记者获得了该交通事故认定书,电动车驾驶员违反了道路交通安全法实施条例第七十二条第(五)项关于“在道路上驾驶自行车、三轮车、电动自行车、残疾人机动轮椅车应当遵守下列规定:……不得双手离把或者手中持物”之规定,根据《道路交通事故处理程序规定》第六十条第(二)项之规定,负此事故的主要责任。
涉事网友“羊羊”违反道路交通安全法第二十二条关于“机动车驾驶人应当遵守道路交通安全法律、法规的规定、按照操作规范安全驾驶、文明驾驶”之规定,依据道路交通事故处理程序规定第六十条第(二)项之规定,负此事故的次要责任。

▲交通事故责任认定书
“羊羊”称,他询问了交警部门认定他负次要责任的原因:“我没有礼让对方优先通过。”他现在还没有看到医院的清单,并不知道要赔付对方多少钱,但他已向交警部门申请了复议,结果需要在30个工作日以后才能出来。
8月10日,红星新闻记者致电孝感市公安局交警支队直属一大队,工作人员表示申请复议由事故中队处理。截至记者发稿时,相关电话未能接通。
























